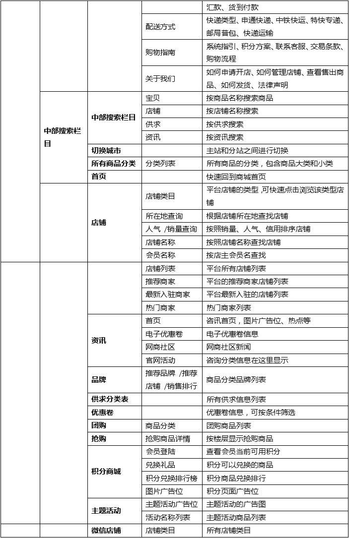
城市多用戶商城功能模塊需求描述1 2017-03-27 10623 城市多用戶商城功能模塊描述一、 平臺(tái)前臺(tái) , , , , , 城市多用戶商城功能模塊描述一、 平臺(tái)前臺(tái) , , , , , , , , ,